

Specification:
Working Voltage: DC3~5V
Working Current: 40mA
Standby Current: 5mA
Detection Range: 60mm
Alarm Mode: Sound and Light
Size: 86X61mm
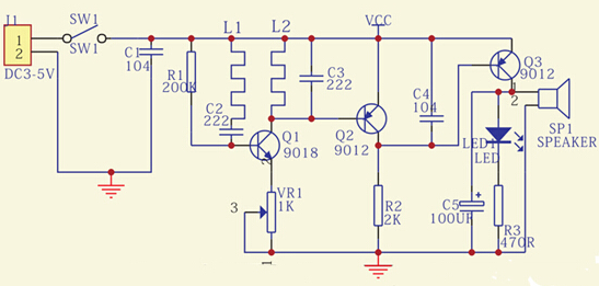
Schematic:

BOM List:

Package includes:
1 X Metal Detector Kit DC 3V~5V 60mm Non-contact Sensor
Note: all the descriptions and prices are subject to change without prior notice.
Free Shipping: No
Shipping Weight/Unit(g): 0.00
Std. Packing Qty. (pcs): 1